Instance Verification Kit (IVK)
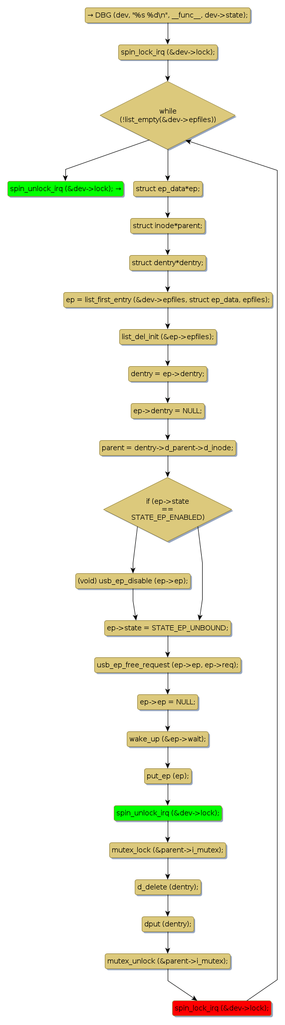
spin lock @ [40568+27+/linux-3.19-rc1/drivers/usb/gadget/legacy/inode.c]
Instance Signature: lock
|
The Matching Pair Graph:
|
|
Function Name
|
Control Flow Graph (CFG)
|
Events Flow Graph (EFG)
|
Source Correspondence
|
|
destroy_ep_files
|
|
|
[39686+16+/linux-3.19-rc1/drivers/usb/gadget/legacy/inode.c]
|